Weve provided all the code a parts list and a schematic diagram linked in the. In both of these precautions you do not want to jar the needle from it jeweled pivot. analog ohmmeter design.
Analog Ohmmeter Design, An analog ohmmeter in its conventional design is assumed and is NOT an electronic ohmmeter with an analog meter as an indicator. Analog ohmmeters also have nonlinear scales expanded at the low end of the scale and compressed at the high end to be able to span from zero to infinite resistance. The purpose of an ohmmeter of course is to measure the resistance placed between its leads.
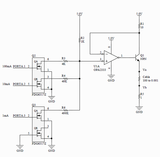
Ohmmeter Design Instrumentationtools From instrumentationtools.com
Pick Up Or Get It Delivered To Your Door. Weve provided all the code a parts list and a schematic diagram linked in the. As is the case with extending a meter movements voltage-measuring ability we would have to correspondingly re-label the movements scale so that it read differently for an extended.
Analog voltmeters use a wide variety of means to measure voltage with dArsonval moving-coil galvanometers being most common.
They are series type Ohmmeter and Shunt type Ohmmeter. Ohmmeter works based on when an ohmmeter applies current to the circuit or component it measures the resulting voltage and calculates the resistance value using ohms law formula VIR. In both of these precautions you do not want to jar the needle from it jeweled pivot. Ad Octopart offers price stock information comparison for electronic components. Check out this ohmmeter built and coded from scratch using an Arduino 8 precision resistors a multiplexer and an OLED display. A DC source of potential generally a 3V battery One or more resistors one of which is variable To design an Ohmmeter two types of schemes are used.
Another Article :

For DC voltage measurement the primary instrument becomes a DC voltage measuring apparatus or DC voltmeter. Do not place your multimeter in a place where you may accidentally knock it over or pull it to the floor. To measure resistance we can also use an analog multimeter and digital multimeter. Basic functionality includes measurement of potential in volts resistance in ohms and current in amps. The purpose of an ohmmeter of course is to measure the resistance placed between its leads. 8 6 Ohmmeter Design.

Analog voltmeters use a wide variety of means to measure voltage with dArsonval moving-coil galvanometers being most common. Voltmeters may be standalone devices or a part of a multimeter. There are different types of meters available for electronic devices testing etc. The third digit is a spatial. Though mechanical ohmmeter resistance meter designs are rarely used today having largely been superseded by digital instruments their operation is nonetheless intriguing and worthy of study. Shabby Mirror Indicator Panel Of The Analog Multimeter Older Design Closeup Stock Photo Picture And Royalty Free Image Image 75931636.

They are series type Ohmmeter and Shunt type Ohmmeter. It can measure resistance from 0Ohm to 1Gohm with fairly high accuracy and its even auto-ranging. Though mechanical ohmmeter resistance meter designs are rarely used today having largely been superseded by digital instruments their operation is nonetheless intriguing and worthy of study. Answer 1 of 4. Set stock alerts on changing inventory use BOM tool w auto column mapping and more. Digital Ohmmeter Circuit And Project Using Pic Microcontroller.

Pick Up Or Get It Delivered To Your Door. Analog multimeters are instruments that are used to measure electrical quantities such as voltage current resistance frequency and signal power. An analog ohmmeter in its conventional design is assumed and is NOT an electronic ohmmeter with an analog meter as an indicator. Analog Meter Precautions Do not Jar manhandle drop or pile tools or any thing else on your meter. To measure resistance we can also use an analog multimeter and digital multimeter. What Is An Ohmmeter Circuit Working Types And Applications.

Do not place your multimeter in a place where you may accidentally knock it over or pull it to the floor. Buy Industrial Supplies And Much More At Trade Me. To measure resistance we can also use an analog multimeter and digital multimeter. Ohmmeter design dc metering circuits type circuit globe working principle and types of what is an linear scale analog ohm meter diagram simple resistance measurement shunt meters experiment 19 ammeter voltmeter Ohmmeter Design Dc Metering Circuits Electronics Textbook What Is Ohmmeter Definition Series Shunt Multi Range Type Circuit Globe Ohmmeter. There are different types of meters available for electronic devices testing etc. Analog Ohmmeter Youtube.

Ad Shop Our Huge Range Of Industrial Supplies. Analog multimeters are instruments that are used to measure electrical quantities such as voltage current resistance frequency and signal power. The third digit is a spatial. In both of these precautions you do not want to jar the needle from it jeweled pivot. Analog voltmeters measure voltage or voltage drop in a circuit. Ohmmeter Working Principle And Types Of Ohmmeters Codrey Electronics.

Analog multimeters like digital ones have a variety of ranges. In order to get the best reading it is necessary to have the scale reading somewhere between about a quarter and all of the FSD. Analog multimeters are used to find electronic and electrical problems. Ohmmeter works based on when an ohmmeter applies current to the circuit or component it measures the resulting voltage and calculates the resistance value using ohms law formula VIR. By adding a multiplier resistance an analog multimeter can measure the voltage from milli-volts to kilovolts and this meter works as a millivoltmeter a voltmeter or even as a kilo voltmeter. 8 6 Ohmmeter Design.

By adding a multiplier resistance an analog multimeter can measure the voltage from milli-volts to kilovolts and this meter works as a millivoltmeter a voltmeter or even as a kilo voltmeter. Analog multimeters like digital ones have a variety of ranges. By adding a battery and a resistance network this. Voltmeters may be standalone devices or a part of a multimeter. Set stock alerts on changing inventory use BOM tool w auto column mapping and more. 8 6 Ohmmeter Design.

They are described in terms of Full Scale Deflection or FSD. Though mechanical ohmmeter resistance meter designs are rarely used today having largely been superseded by digital instruments their operation is nonetheless intriguing and worthy of study. Buy Industrial Supplies And Much More At Trade Me. An Ohmmeter consists of a DC ammeter and few added characteristics. The primary disadvantages are. Designing An Ohmmeter All About Circuits.

They are series type Ohmmeter and Shunt type Ohmmeter. An analog ohmmeter scale is backwards from that of a voltmeter or ammeter the movement needle reading zero resistance at full-scale and infinite resistance at rest. Ohmmeter works based on when an ohmmeter applies current to the circuit or component it measures the resulting voltage and calculates the resistance value using ohms law formula VIR. Voltmeters may be standalone devices or a part of a multimeter. For DC voltage measurement the primary instrument becomes a DC voltage measuring apparatus or DC voltmeter. 8 6 Ohmmeter Design.

The purpose of an ohmmeter of course is to measure the resistance placed between its leads. Analog voltmeters use a wide variety of means to measure voltage with dArsonval moving-coil galvanometers being most common. Though mechanical ohmmeter resistance meter designs are rarely used today having largely been superseded by digital instruments their operation is nonetheless intriguing and worthy of study. A DC source of potential generally a 3V battery One or more resistors one of which is variable To design an Ohmmeter two types of schemes are used. Purpose Understanding the structure of the ammeter voltmeter and ohmmeter. Chapitre 8 Br Section E Br Multimeters.

The electronic devices testing equipment like ammeter ohmmeter voltmeter and multimeter are used to test the circuit resistance voltage and current to check the wiring connection whether the connection is correct or notSo the circuit testing can be done using a device called Ohmmeter. By adding a battery and a resistance network this. Buy Industrial Supplies And Much More At Trade Me. The primary disadvantages are. They display readings using a needle rather than a digital display. Ohmmeter Design Instrumentationtools.

A DC source of potential generally a 3V battery One or more resistors one of which is variable To design an Ohmmeter two types of schemes are used. It can measure resistance from 0Ohm to 1Gohm with fairly high accuracy and its even auto-ranging. In order to get the best reading it is necessary to have the scale reading somewhere between about a quarter and all of the FSD. An analog ohmmeter in its conventional design is assumed and is NOT an electronic ohmmeter with an analog meter as an indicator. Ad Shop Our Huge Range Of Industrial Supplies. Ohmmeter Design Instrumentationtools.

Though mechanical ohmmeter resistance meter designs are rarely used today having largely been superseded by digital instruments their operation is nonetheless intriguing and worthy of study. Do not place your multimeter in a place where you may accidentally knock it over or pull it to the floor. Analog Meter Precautions Do not Jar manhandle drop or pile tools or any thing else on your meter. This is the maximum that the range can read. The third digit is a spatial. Low Ohm Meter Measures 0 001 Up To 1 999 Ohm.
An Ohmmeter consists of a DC ammeter and few added characteristics. In both of these precautions you do not want to jar the needle from it jeweled pivot. Analog voltmeters measure voltage or voltage drop in a circuit. Ad Octopart offers price stock information comparison for electronic components. Ad Shop Our Huge Range Of Industrial Supplies. A Simple Ohmmeter Design Dillema Physics Forums.









